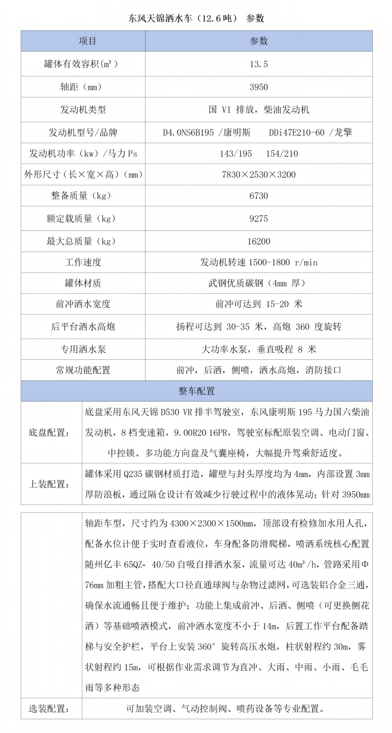
东风天锦洒水车(12.6吨) 参数
项目 | 参数 |
罐体有效容积(m³) | 13.5 |
轴距(mm) | 3950 |
| 发动机类型 | 国 VI 排放,柴油发动机 |
发动机型号/品牌 | D4.0NS6B195 /康明斯 DDi47E210-60 /龙擎 |
发动机功率(kw)/马力Ps | 143/195 154/210 |
外形尺寸(长×宽×高)(mm) | 7830×2530×3200 |
整备质量(kg) | 6730 |
额定载质量(kg) | 9275 |
最大总质量(kg) | 16200 |
工作速度 | 发动机转速1500-1800 r/min |
罐体材质 | 武钢优质碳钢(4mm 厚) |
前冲洒水宽度 | 前冲可达到 15-20 米 |
后平台洒水高炮 | 扬程可达到 30-35 米,高炮 360 度旋转 |
专用洒水泵 | 大功率水泵,垂直吸程 8 米 |
常规功能配置 | 前冲,后洒,侧喷,洒水高炮,消防接口 |




