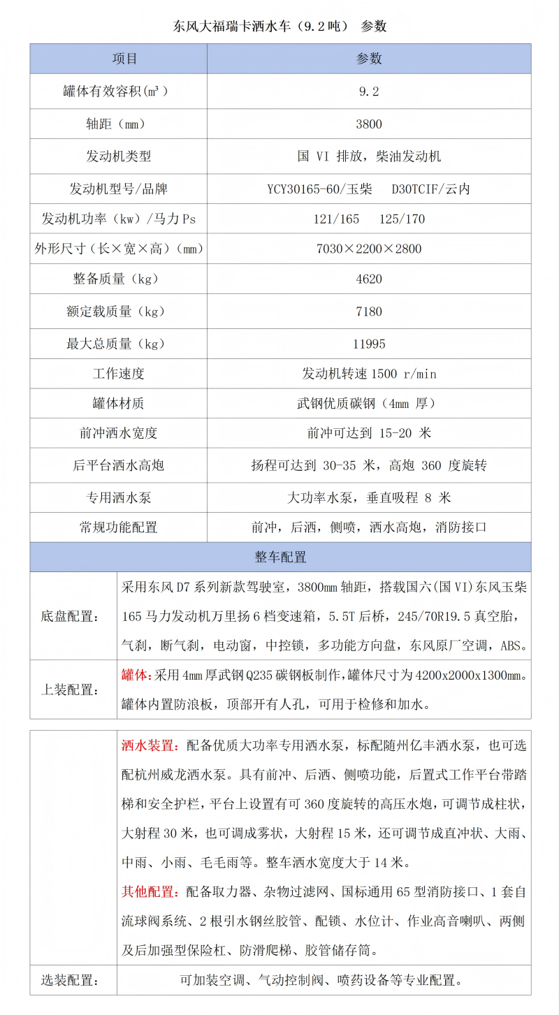
东风大福瑞卡洒水车(9.2吨) 参数
项目 | 参数 |
罐体有效容积(m³) | 9.2 |
轴距(mm) | 3800 |
| 发动机类型 | 国 VI 排放,柴油发动机 |
发动机型号/品牌 | D25TCIF/云内 D30TCIF/云内 |
发动机功率(kw)/马力Ps | 110/150 125/170 |
外形尺寸(长×宽×高)(mm) | 7030×2200×2800 |
整备质量(kg) | 4620 |
额定载质量(kg) | 7180 |
最大总质量(kg) | 11995 |
工作速度 | 发动机转速1500 r/min |
罐体材质 | 武钢优质碳钢(4mm 厚) |
前冲洒水宽度 | 前冲可达到 15-20 米 |
后平台洒水高炮 | 扬程可达到 30-35 米,高炮 360 度旋转 |
专用洒水泵 | 大功率水泵,垂直吸程 8 米 |
常规功能配置 | 前冲,后洒,侧喷,洒水高炮,消防接口 |




