网站首页
公司简介
产品中心
新闻动态
精彩案例
售后服务
联系我们
新闻中心
应急装备车系列
应急电源车
防汛排涝车
工程救险车
通信指挥车
装备/宣传车
应急宿营车
饮食保障车
移动淋浴车
消防车
泡沫消防车
水罐消防车
森林消防车
消防洒水车
抢险救援消防车
高举喷射消防车
泡沫干粉联用消防车
垃圾收运系列
垃圾箱
拉臂式垃圾车
压缩垃圾车
餐厨垃圾车
挂桶垃圾车
自卸式垃圾车
摆臂式垃圾车
市政环卫系列
洒水车
喷雾抑尘车
吸污净化车
高压清洗车
清洗车吸污车
吸污车
吸粪车
清淤车
道路清洁系列
扫路车
洗扫车
吸尘车
干扫车
新能源电动系列
纯电动洗扫车
纯电动洒水车
纯电动清洗车
纯电动压缩垃圾车
特种运输系列
国六冷藏车
高空作业车
防撞车
散装饲料车
油罐车
联系我们
销售经理:
董经理
电话:
13908667078
地址:
湖北省随州市南郊平原岗程力汽车工业园
在线咨询
首页
>
产品中心
>
应急装备车系列
>
工程救险车
>
工程救险车
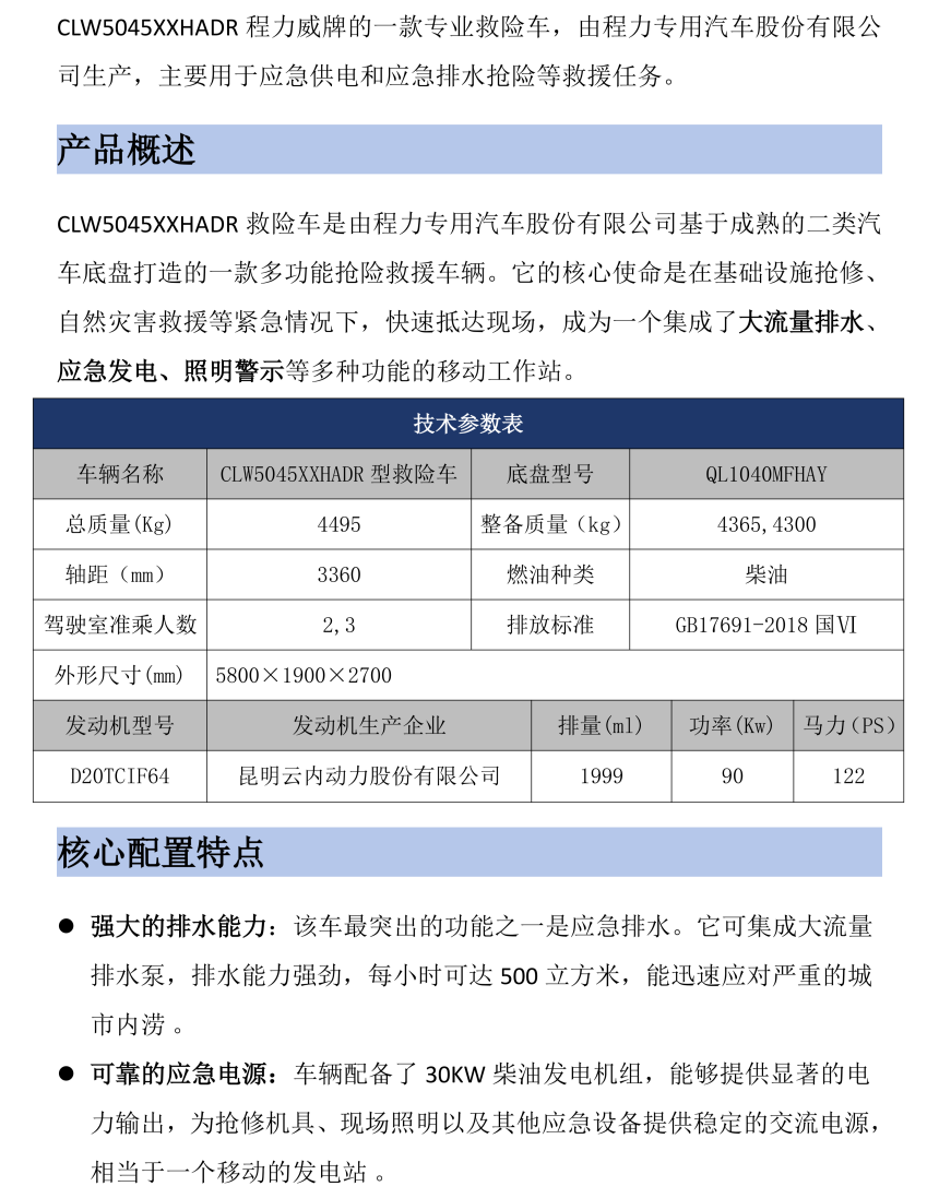
CLW5045XXHADR五十铃单排救险车
发布日期:2025-12-11 10:30:11
浏览次数:
详细参数
多方位图
购车流程
售后服务
上一篇:
CLW5045XXHQ6五十铃带吊救险车
下一篇:
CLW5044XXHADR救险车
公司简介
售后服务
资质荣誉
企业文化
购车流程
产品中心
应急装备车系列
消防车
垃圾收运系列
市政环卫系列
道路清洁系列
新能源电动系列
特种运输系列
新闻中心
公司新闻
行业动态
技术资料
成功案例
视频展示
联系我们
程力
官方热线
13908667078
董经理
服务时间 7x24小时服务
13908667078
微信号:13908667078
微信二维码